Infrastructure MOC: Arquitectura de Red y Respaldo 3-2-2
Topología de infraestructura implementando una estrategia de backup 3-2-2 con Proxmox y Synology.
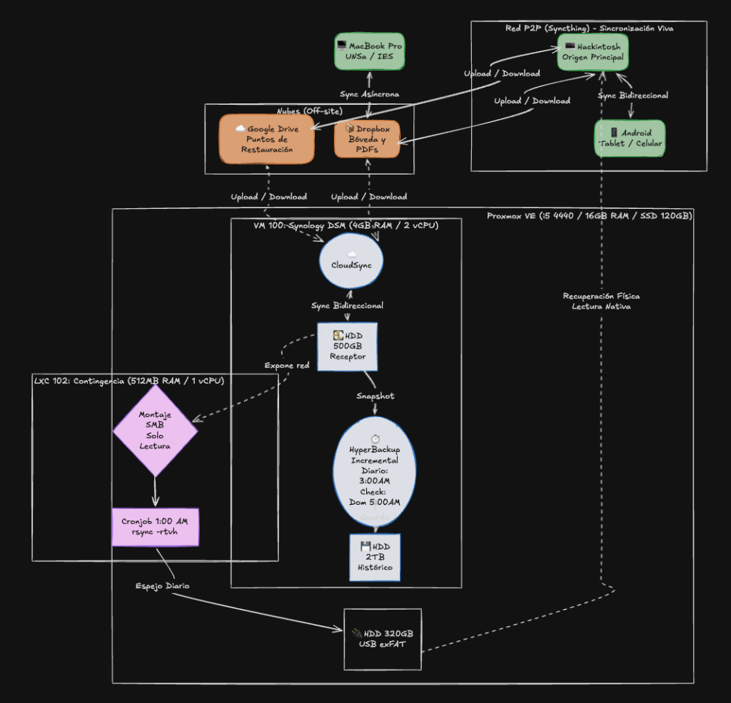
📌 Topología General del Sistema

🎯 Propósito del Diseño
Esta infraestructura implementa una estrategia avanzada 3-2-2 para garantizar disponibilidad absoluta, sincronización en tiempo real y tolerancia a desastres catastróficos. El sistema está dividido lógicamente en dos grandes niveles de gestión: un micro-respaldo ágil a nivel aplicación (para notas) y un macro-respaldo pesado a nivel infraestructura (para la totalidad de los datos).
💻 Ecosistema de Hardware y Asignación de Recursos Para dar contexto a la topología, esta arquitectura se apoya en los siguientes nodos físicos y virtuales:
- Estación Principal (Main PC): Hackintosh de escritorio. Actúa como el origen principal y motor pesado de organización de la bóveda.
- Estación Académica: MacBook Pro 2015. Nodo móvil para la universidad (IES/UNSa), sincronizado asíncronamente mediante Dropbox (Nivel 1).
- Entorno Táctil Ligero: Ecosistema Android. Opera como cliente ultraligero sincronizado en tiempo real vía Syncthing (Nivel 3).
- Servidor Homelab (Proxmox VE): Nodo físico (Intel i5 4440 / 16GB RAM / SSD 120GB) que actúa como hypervisor de los siguientes servicios:
- VM 100 (Synology DSM): NAS virtualizado con recursos asignados (4GB RAM / 2 vCPU). Gestiona de forma directa un HDD de 500GB (Receptor / CloudSync) y un HDD de 2TB (Histórico / HyperBackup).
- LXC 102 (Contingencia): Contenedor Debian 12 ultraligero (512MB RAM / 1 vCPU) encargado de aislar la ejecución del cronjob de rsync.
- Almacenamiento Off-Grid: HDD externo de 320GB por USB (formato exFAT). Diseñado para desconexión física y lectura nativa inmediata en macOS/Windows ante un fallo catastrófico del servidor.
🛡️ Nivel 1: Micro-Respaldo (Nivel Aplicación / Obsidian)
Este nivel se encarga exclusivamente de salvaguardar las bóvedas de conocimiento.
- El Flujo: Las bóvedas vivas se sincronizan de forma nativa a través de Dropbox. Sin embargo, utilizamos el plugin de Obsidian para generar empaquetados herméticos de seguridad.
- Mecanismo de Acción: El plugin
Local Backupcomprime la bóveda completa en un archivo.zipy lo exporta hacia Google Drive como un punto de restauración histórico. - Gestión de Perfiles: Para no duplicar carga de procesamiento ni gastar batería innecesaria, se aplican perfiles diferenciados por dispositivo:
- Máquina Principal (Hackintosh): Ejecuta el trabajo pesado y realiza la subida real del
.zipa Google Drive. - Máquina Secundaria (MacBook): Comparte el núcleo del perfil (plugins y atajos), pero mediante una ruta “espejismo” guarda los
.ziplocalmente sin requerir el cliente de Google Drive en segundo plano. - Móvil (Android): Mantiene un perfil completamente aislado (
.obsidian-mobile) para priorizar velocidad y rendimiento táctil.
- Máquina Principal (Hackintosh): Ejecuta el trabajo pesado y realiza la subida real del
🔗 Documentación vinculada:
🏗️ Nivel 2: Macro-Respaldo (Nivel Infraestructura / Proxmox & NAS)
Este es el motor principal del servidor (i5 4440 / 16GB RAM / SSD 120GB). Su objetivo es proteger de manera agnóstica la totalidad del ecosistema digital, sin importar el tipo de archivo.
-
Puente Operativo (CloudSync): La máquina virtual del NAS (Synology DSM) actúa como el motor central de sincronización. Trabaja de manera bidireccional con las nubes (Google Drive y Dropbox) sobre el disco principal de 500GB. Esto otorga flexibilidad total para modificar archivos desde cualquier entorno (local o nube). El riesgo inherente de propagación de errores o borrados accidentales de este enfoque es mitigado por las siguientes dos capas de seguridad.
-
Máquina del Tiempo (HyperBackup): Todos los días a las 3:00 AM, el NAS toma una “fotografía” (snapshot) incremental del disco de 500GB y la guarda en el disco secundario de 2TB. Esto protege contra encriptaciones por ransomware o borrados accidentales sincronizados desde la nube.
-
Contingencia Extrema (LXC Rsync): El eslabón más fuerte de la cadena. Un contenedor LXC en Proxmox, operando de manera aislada al NAS, ejecuta un script automatizado a la 1:00 AM.
- Mediante una conexión de “Solo Lectura”, lee los datos del NAS y los clona físicamente en un disco USB de 320GB formateado en exFAT.
- RTO Cero: Ante una falla total del servidor o placa madre, este disco se desconecta físicamente y se lee de forma nativa en el Hackintosh, permitiendo reanudar el trabajo en cuestión de segundos.
🔗 Documentación vinculada:
🔄 Nivel 3: Sincronización Viva P2P (Entorno Móvil)
Para lograr que la información fluya instantáneamente y mantener un entorno táctil ultraligero sin depender de los tiempos o el peso de sincronización de la nube tradicional, se implementa un túnel Peer-to-Peer (P2P) exclusivo para dispositivos móviles.
- Herramienta: Syncthing.
- Objetivo: Atar de forma directa y bidireccional la estación de trabajo base (Hackintosh) con el ecosistema Android (Tablet/Celular).
- Exclusión de Laptops (Integración al Nivel 1): La MacBook académica queda exenta de este anillo P2P. Al ser un entorno de escritorio completo, se acopla al Nivel 1 utilizando Dropbox (con sincronización selectiva de la bóveda). Esto permite aprovechar la sincronización asíncrona: se puede crear contenido offline en
00_inbox, sincronizar con una breve conexión a internet (tethering) y apagar el equipo, dejando que la máquina principal absorba y organice los datos a posteriori.
🔗 Documentación vinculada: